роутер-2 компа напрямик,2 через свитч??

Протоколы, пинги, роутинг - ответы на вопросы как заставить сеть работать правильно
Аватара пользователя
mr.Strong

 
Сообщения: 2
Зарегистрирован:
12 дек 2011, 13:49

роутер-2 компа напрямик,2 через свитч??

Сообщение mr.Strong 12 дек 2011, 14:10

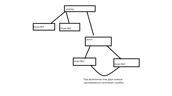
В одном кабинете роутер длинк раздает на 2 компа интернет, сеть работает хорошо, подключили 3 комп уже через свитч в другом помещении, теперь к 3му компу подключили 4й комп, при его включении возникает ошибка "конфликт IP "
На компьютерах везде стоит получить IP автоматически, схема нашей сети прилагается. Как это правильно настроить?
Вложения
 схема1.jpg

Аватара пользователя
Igoras
Moderator
Moderator
 
Сообщения: 3248
Зарегистрирован:
22 окт 2003, 20:27
Откуда: Кишинев, Starushka.net

Re: роутер-2 компа напрямик,2 через свитч??

Сообщение Igoras 13 дек 2011, 10:12

хм, а можно сделать на всех "ipconfig /all" и привести результат? особенно волнуют конечно 3 и 4 :)

Аватара пользователя
mr.Strong

 
Сообщения: 2
Зарегистрирован:
12 дек 2011, 13:49

Re: роутер-2 компа напрямик,2 через свитч??

Сообщение mr.Strong 27 дек 2011, 07:08

В данный момент эксперимент прерван, доступа к компу №3 и №4 нет(((

Аватара пользователя
Jeka

 
Сообщения: 138
Зарегистрирован:
16 авг 2005, 21:59
Откуда: местный

Re: роутер-2 компа напрямик,2 через свитч??

Сообщение Jeka 27 дек 2011, 21:13

пропиши вручную айпи и не мучайся))))


Вернуться в Настройка сети

Кто сейчас на конференции

Сейчас этот форум просматривают: нет зарегистрированных пользователей и гости: 2

cron