Сразу начну с описания ситуации. в которой нахожусь...
Имеется школа, в которой я учусь, и по совместительству работаю "сис админом", так скажем...
Начну с вверху вниз...
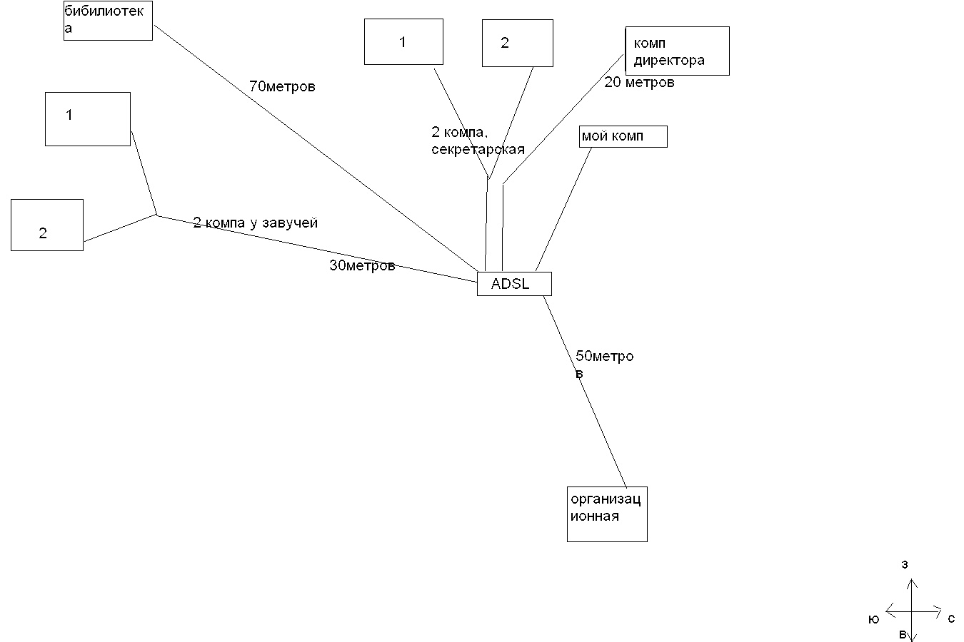
1). Имеется ADSL-модем подключённый к нэту, со скоростью до 20Мб/c.
2). Компьютер директора, на расстоянии от модема в 20 метров.
3). 2компьютера в секретарской, рядом с модемом.
4). 2компьютера у завучей , на расстоянии от модема в 30 метров.
5). Компьютер "организационный", расстояние 50 метров.
6). Библиотека, расстояние 70 метров.
7). 2 кабинета по информатике, по 1 компьютеру(учительские), расстояние 200 метров.
8 ). 5 принтеров+сканеров, должны быть подключены по сети.
9). + мой компьютер, через который, я смогу всем этим управлять
Задача.>>>
Дать доступ этим компьютерам в интернет.....
+ печать с любой точки в школе...
+ расшаренные документы...
Прошу найти найти самый очевидный ответ на поставленную задачу...
P.S. условием является, указание оборудования, которое потребуется для создания данного типа сети...
P.S.S. в linux'e и windows'е разбираюсь....

