Грозозащиты

Активное и пассивное сетевое оборудование: опыт применения
Аватара пользователя
top600

 
Сообщения: 2
Зарегистрирован:
25 июн 2011, 12:31

Re: Грозозащиты

Сообщение top600 25 июн 2011, 12:54

RDS,
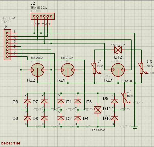
Делаю грозозащиту по известной всем схеме, но еще хочу подавать удалённо питание через неё
Описание на J1 приходит внешний кабель
1-4 данные
5+питания
6 общий
7 комутация пришедшего питания
8 земля

1. Интересуют мнения и предложения относительно части схемы отвечающей за защиту по питанию т.е.
подключенную к 5 и 6 выводам J1 и землёй. Питание +24V.
2. Хочу использовать диоды S1M заявленная ёмость в даташите 12пФ расчитаны на 1000V что скажете?
Вложения
222.jpg

Данные EXIF
Дата съемки: не доступно
Фокусное расстояние: не доступно мм
Выжержка: не доступно с
Диафрагма: не доступно
Режим экспозиции: не доступно
Экспокоррекция: не доступно
Режим замера: не доступно
Скорость ISO: не доступно
Вспышка: не доступно
Баланс белого: не доступно
Модель камеры: не доступно

Аватара пользователя
RDS
Moderator
Moderator
 
Сообщения: 1032
Зарегистрирован:
05 июн 2003, 19:34
Откуда: Кишинев

Re: Грозозащиты

Сообщение RDS 25 июн 2011, 20:04

А для каких целей защита? Если для промежуточного узла с активным оборудованием, то логичнее и спокойнее затянуть оптику. Если для выносной Вай-Фай точки... то в вашей схеме надо объединить общий провод и землю, и соответственно исключить U3 и пол-разрядника. Вот только проверьте сначала работу "макета" защиты. Вполне возможно, что супрессор D12 будет греться, за счёт того, что через него будет протекать некоторый ток утечки. Горячий супрессор своей функции не выполнет, поэтому или заменить его на более высоковольтный или удалить вообще. И помните, что смысл у защиты будет лиш в том случае, если она будет заземлена непосредственно у самого устройства. Удачи!

Аватара пользователя
top600

 
Сообщения: 2
Зарегистрирован:
25 июн 2011, 12:31

Re: Грозозащиты

Сообщение top600 26 июн 2011, 22:41

Да именно для промежуточной точки а общий провод и земля соединяться только в одном месте скажем так в центральной точке откуда будет подаваться питание. Во всех остальных же общий провод будет соединяться с землёй через разрядник либо через варистор так скажем мягкая земля. По поводу оптики я плохо знаком с этой технологией я так понимаю необходимо использовать сварочный аппарат но такой возможности нет.

Аватара пользователя
regbot

 
Сообщения: 4
Зарегистрирован:
30 июл 2010, 03:20

Re: Грозозащиты

Сообщение regbot 03 июл 2011, 21:16

Можно ли заменить искровой разрядник в схеме http://cxema.lan.md/?groza2a , на разрядник с бОльшим напряжением пробоя ? (крайне тяжело найти разрядник на 90 В )
Если можно, то какое может быть предельное напряжение?
Последний раз редактировалось regbot 03 июл 2011, 21:53, всего редактировалось 1 раз.

Аватара пользователя
Igoras
Moderator
Moderator
 
Сообщения: 3248
Зарегистрирован:
22 окт 2003, 20:27
Откуда: Кишинев, Starushka.net

Re: Грозозащиты

Сообщение Igoras 03 июл 2011, 21:20

У меня на 230 стоят и отлично справляются.

Аватара пользователя
RDS
Moderator
Moderator
 
Сообщения: 1032
Зарегистрирован:
05 июн 2003, 19:34
Откуда: Кишинев

Re: Грозозащиты

Сообщение RDS 05 июл 2011, 12:05

regbot писал(а):Можно ли заменить искровой разрядник в схеме http://cxema.lan.md/?groza2a , на разрядник с бОльшим напряжением пробоя ? (крайне тяжело найти разрядник на 90 В )
Если можно, то какое может быть предельное напряжение?

Напряжение разрядника не критично, можно смело ставить любые от 90 Вольт до 230 Вольт.

Аватара пользователя
DarkFox

 
Сообщения: 43
Зарегистрирован:
22 дек 2007, 12:44

Re: Грозозащиты

Сообщение DarkFox 11 май 2012, 22:17

Подскажите пожалуйста по схеме http://cxema.lan.md/?groza2

Где легче найти детали для её сборки? А может у кого есть готовые на продажу? Мне нужно 3-6 штук...

Или где лучше купить 160м оптики и 2 конвертера? :D

Аватара пользователя
RDS
Moderator
Moderator
 
Сообщения: 1032
Зарегистрирован:
05 июн 2003, 19:34
Откуда: Кишинев

Re: Грозозащиты

Сообщение RDS 13 май 2012, 18:35

DarkFox писал(а):Подскажите пожалуйста по схеме http://cxema.lan.md/?groza2
Где легче найти детали для её сборки? А может у кого есть готовые на продажу? Мне нужно 3-6 штук...
Или где лучше купить 160м оптики и 2 конвертера? :D

Детали покупают или там, где они есть, или там, где они дешевле...
на продажу защиты вроде давно ни где не видел.
Если речь идёт о защите магистрали, то лучше "разорится" оптику.

Аватара пользователя
DarkFox

 
Сообщения: 43
Зарегистрирован:
22 дек 2007, 12:44

Re: Грозозащиты

Сообщение DarkFox 14 май 2012, 12:12

Кому ещё интересно, все детали по схеме http://cxema.lan.md/?groza2 легко найти на базарчике на Докучаева по понедельникам и четвергам.
Был сегодня и сходу нашёл всё то, на что разводили руками птичники. Разочаровывает что где искать мне никто толком не сказал, лишь пожилая женщина что продала причиндалы для печатных плат на птичке.
Цены:
Разрядник - 15 лей.
Супрессор - 2 лея.
Диоды - 50 бань. (Некоторые по 1 лею хотят, так что можно поискать и найти по 50 бань)
Розетка - 20 леев. (На птичке, но надо поискать, ато некоторые и по 30 хотят)
Кец провода UTP - около лея.
Кец провода заземления - тоже около лея.
Коннектор - 2 лея
хомут!
Итого около 47 леев себестоимость девайса.

Защиты спаял. Кому интересно, фото ниже.
Синюю и коричневую пары не заземлял, решил не делать из них антенну или шину для выравнивания потенциалов между точками защиты.
А те сине-белый и коричневый провода что припаяны по бокам к ногам диодов - соединение концов диодов между собой. Т.к. верхние итак вместе, а снизу они с разных сторон.
Чтож, будем поглядеть как долго оно проживёт. :D

Вопрос - имеет ли смысл ставить именно на оба конца защиту воздушки на 70м, или можно обойтись одной стороной?
Вложения
DSC01780.jpg
04

Данные EXIF
Дата съемки: 15 май 2011, 13:04
Фокусное расстояние: 6.2 мм
Выжержка: 1/40 с
Диафрагма: F/3.1
Режим экспозиции: Обычный
Экспокоррекция: 0 EV
Режим замера: По шаблону
Скорость ISO: 160
Вспышка: Без вспышки, автоматический режим
Баланс белого: Автоматический
Модель камеры: DSC-S2000
DSC01777.jpg
03

Данные EXIF
Дата съемки: 15 май 2011, 12:59
Фокусное расстояние: 6.2 мм
Выжержка: 1/40 с
Диафрагма: F/3.1
Режим экспозиции: Обычный
Экспокоррекция: 0 EV
Режим замера: По шаблону
Скорость ISO: 200
Вспышка: Со вспышкой, автоматический режим, обратный свет обнаружен
Баланс белого: Автоматический
Модель камеры: DSC-S2000
DSC01775.jpg
02

Данные EXIF
Дата съемки: 15 май 2011, 12:58
Фокусное расстояние: 6.2 мм
Выжержка: 1/40 с
Диафрагма: F/3.1
Режим экспозиции: Обычный
Экспокоррекция: 0 EV
Режим замера: По шаблону
Скорость ISO: 320
Вспышка: Без вспышки, принудительный режим
Баланс белого: Автоматический
Модель камеры: DSC-S2000
DSC01768.jpg
01

Данные EXIF
Дата съемки: 15 май 2011, 11:49
Фокусное расстояние: 6.2 мм
Выжержка: 1/40 с
Диафрагма: F/3.1
Режим экспозиции: Обычный
Экспокоррекция: 0 EV
Режим замера: По шаблону
Скорость ISO: 160
Вспышка: Без вспышки, автоматический режим
Баланс белого: Автоматический
Модель камеры: DSC-S2000
Последний раз редактировалось DarkFox 23 май 2012, 17:45, всего редактировалось 1 раз.

Аватара пользователя
DarkFox

 
Сообщения: 43
Зарегистрирован:
22 дек 2007, 12:44

Re: Грозозащиты

Сообщение DarkFox 16 май 2012, 09:49

Ещё вопрос к знатокам, я тут наваял схему основываясь на http://cxema.lan.md/?groza2, скажите пожалуйста, будет ли она лучше защищать? Ато почитав, понял что если разрядник не успеет сработать или выйдет из строя "по старости", то защита перестанет защищать. Подумал что добавить варистор, чтобы уберечь разрядник от лишних срабатываний и предотвратить полную неработоспособность защиты было бы не лишне.
Подскажите, будет ли моя схема работать должным образом? Знаю, тут есть похожие схемы с прямым подключением разрядников к парам, но думаю по разряднику на пару будет слишком дорого выходить...
Мой вариант ниже.
Вложения
scheme0-1.png
scheme0-1.png (7.43 Кб) Просмотров: 108339
Последний раз редактировалось DarkFox 19 май 2012, 09:12, всего редактировалось 2 раз(а).

Аватара пользователя
RDS
Moderator
Moderator
 
Сообщения: 1032
Зарегистрирован:
05 июн 2003, 19:34
Откуда: Кишинев

Re: Грозозащиты

Сообщение RDS 18 май 2012, 00:23

DarkFox писал(а):Ещё вопрос к знатокам, я тут наваял схему основываясь на http://cxema.lan.md/?groza2, скажите пожалуйста, будет ли она лучше защищать? Ато почитав, понял что если разрядник не успеет сработать или выйдет из строя "по старости", то защита перестанет защищать. Подумал что добавить варистор, чтобы уберечь разрядник от лишних срабатываний и предотвратить полную неработоспособность защиты было бы не лишне.
Подскажите, будет ли моя схема работать должным образом? Знаю, тут есть похожие схемы с прямым подключением разрядников к парам, но думаю по разряднику на пару будет слишком дорого выходить...
Мой вариант ниже.

Твоя схема работать не будет. Поменяй полярность у диодов включённых в цепь варистора!

Аватара пользователя
DarkFox

 
Сообщения: 43
Зарегистрирован:
22 дек 2007, 12:44

Re: Грозозащиты

Сообщение DarkFox 18 май 2012, 09:22

Твоя схема работать не будет. Поменяй полярность у диодов включённых в цепь варистора!

Так это, получается на всех подобных схемах на http://cxema.lan.md та-же ошибка?
В таком случае свою схему я исправляю, надеюсь и ваши исправите, чтоб менее "везучие" люди, которые выберут схемы с варисторами, не попали на грабли...

Аватара пользователя
RDS
Moderator
Moderator
 
Сообщения: 1032
Зарегистрирован:
05 июн 2003, 19:34
Откуда: Кишинев

Re: Грозозащиты

Сообщение RDS 19 май 2012, 01:10

DarkFox писал(а):
Твоя схема работать не будет. Поменяй полярность у диодов включённых в цепь варистора!

Так это, получается на всех подобных схемах на http://cxema.lan.md та-же ошибка?
В таком случае свою схему я исправляю, надеюсь и ваши исправите, чтоб менее "везучие" люди, которые выберут схемы с варисторами, не попали на грабли...

Ты не прав. Посмотри внимательно на семы размещённые на Лан.МД в них ошибок нет, а потом посмотри на свою схему. У тебя неправильно включены диоды в цепочке на варисторе (поменяй их полярность). Если сомневаешся в моих словах, то собери защиты по "своим" схемам и включи их в линию - линк у тебя пропадёт...

В этой теме, на 10 странице описано для чего нужны эти два диода, почему они включены в "обратном" направлении и как они работают.

Аватара пользователя
DarkFox

 
Сообщения: 43
Зарегистрирован:
22 дек 2007, 12:44

Re: Грозозащиты

Сообщение DarkFox 19 май 2012, 09:09

RDS, чтож вы меня путаете... Первоначально моя схема была нарисована значит нормально! Перерисую обратно... А вообще ну её. Почитав тему я понял что варистор на практике не быстрее газонаполненного разрядника, но и слабее, так что я отказался включать их в схему.
А сегодня была гроза, жахнуло несколько раз очень рядом, но ни один линк защищённый тем что я спаял не сгорел! Благодарю вас за проделанную вами работу и информацию!
Единственное что меня щас беспокоит, это сколько живут разрядники и как узнать что он больше не рабочий?

Аватара пользователя
Igoras
Moderator
Moderator
 
Сообщения: 3248
Зарегистрирован:
22 окт 2003, 20:27
Откуда: Кишинев, Starushka.net

Re: Грозозащиты

Сообщение Igoras 28 май 2012, 08:42

Всегда обходился только диодными полумостами и разрядником и всегда железо выживало... Видимо у меня зона благополучная такая.
На днях собираюсь паять защиту на гигабит, поглядим как себя покажет. Готовые аналоги почему-то стоят по 50 баксов в Украине и России. хотя на деле там всего на 4 полумоста больше.

И да, защиты надо ставить с двух сторон обязательно. И с двух же сторон землить свободные пары, оплетку, трос - все что получится. ФТП с незаземленной оплеткой отлично жег порты при каждой грозе (из-за длины линка, защиту поставить было нереально), даже покупал специальные "одноразовые грозозащиты" - тупые 8-портовые свитчи по 10 баксов, чтобы не жечь основной умный. После заземления оплетки и свободных пар проблемы пропали.

Аватара пользователя
Hicee1975

 
Сообщения: 18
Зарегистрирован:
17 окт 2013, 21:00
Откуда: Кишинев

Re: Грозозащиты

Сообщение Hicee1975 17 окт 2013, 22:48

Сгоревшие вдребезги элементы (кусочки видны на левой части корпуса) показаны красными стрелками. На принципиальной схеме они обозначены как Q1-Q5. Называются полупроводниковым псевдоискровым разрядниками, на напряжение 250 Вольт.

Почему АРС устанавливает именно их? Ответ простой - стоимость. 2 цента при покупке большой партии - сильный аргумент. Экономят, буржуи. Ну а комментарии по надежности получившегося в результате устройства, думаю, излишни. Только провод заземления хорош, да корпус. Увы, проку от них не больше, чем от кучки глянцевых бумажек со знаками соответствия всем мыслимым требованиям.

Супрессору то же досталось. Мерять его сопротивление не стоит - смысла нет мучать прибором порыжевший в гайку полупроводник..

Разумеется, эта защита не спасла порт хаба. Он то же сгорел. Более того, продавец защиты отказывается ее менять по гарантии, несмотря на все сертификаты. В общем, нет повести печальнее на свете..
Вложения
ob000114.jpg
ob000114.jpg (26.84 Кб) Просмотров: 106431
В Молдове лучше всего растут цены.

Аватара пользователя
RDS
Moderator
Moderator
 
Сообщения: 1032
Зарегистрирован:
05 июн 2003, 19:34
Откуда: Кишинев

Re: Грозозащиты

Сообщение RDS 18 окт 2013, 22:16

Hicee1975 писал(а):Сгоревшие вдребезги элементы (кусочки видны на левой части корпуса) показаны красными стрелками. На принципиальной схеме они обозначены как Q1-Q5. Называются полупроводниковым псевдоискровым разрядниками, на напряжение 250 Вольт.

Почему АРС устанавливает именно их? Ответ простой - стоимость. 2 цента при покупке большой партии - сильный аргумент. Экономят, буржуи. Ну а комментарии по надежности получившегося в результате устройства, думаю, излишни. Только провод заземления хорош, да корпус. Увы, проку от них не больше, чем от кучки глянцевых бумажек со знаками соответствия всем мыслимым требованиям.

Супрессору то же досталось. Мерять его сопротивление не стоит - смысла нет мучать прибором порыжевший в гайку полупроводник..

Разумеется, эта защита не спасла порт хаба. Он то же сгорел. Более того, продавец защиты отказывается ее менять по гарантии, несмотря на все сертификаты. В общем, нет повести печальнее на свете..

Стоит проверить супрессор. Вполне может быть, что супрессор и диоды - живы. В таком случае, вместо "псевдоискровых разрядников" впаивается один варистор.
Эти защиты АРС рассчитаны на "стандартные" сети на UTP кабеле, а сети на UTP кабеле не прокладывают вне помещений на улице. Так что правильно, что не поменяли, ты использовал девайс не по назначению.

Аватара пользователя
RDS
Moderator
Moderator
 
Сообщения: 1032
Зарегистрирован:
05 июн 2003, 19:34
Откуда: Кишинев

Re: Грозозащиты

Сообщение RDS 22 июн 2015, 20:40

Serv писал(а):Доброго дня!
Подскажите дилетанту. Гроза 2 будет работать с ADSL( телефонный интернет Вэб Стрим).Как подключть разъем RJ12 ильRJ14(6 на 4 контакта) к телефонному инету ? А то погорело всё в часном доме :confused: Застыдите меня в личку ,только по существу- вопроса. Поверьте -нужно очень. Под RJ 45 работает "схема" спасибо!
Ох на рыбалке Все. Молчание на сайте :(

С рыбалки приехали, отоспались... а тут про грозозащиты тему вспомнили! :)
В телефонной линии только два провода. Телефонная линия не витая пара. В телефонной линии необходимо каждый из проводов защитить от статики (варисторы на землю) и от наведённого молнией импульса (разрядник на землю). Разрядник логичнее и проще использовать трёхвыводный. Напряжение срабатывания варистора и разрядника должно быть выше чем рабочее напряжение в линии (120 вольт во время вызывного тона). Супрессороры и выпрямительные диоды не нужны.

Аватара пользователя
RDS
Moderator
Moderator
 
Сообщения: 1032
Зарегистрирован:
05 июн 2003, 19:34
Откуда: Кишинев

Re: Грозозащиты

Сообщение RDS 13 апр 2017, 08:48

Сколько лет уже прошло, а тема до сих пор не устаревает.
Правда цены на эти девайсы только растут http://www.dx.com/ru/p/rj45-100mhz-n-989ip-network-surge-protector-arrester-black-462893#.WO8PFfmLTi8...

Пред.

Вернуться в Оборудование

Кто сейчас на конференции

Сейчас этот форум просматривают: нет зарегистрированных пользователей и гости: 1